一、概述:
IDB4.5/ON-1S集成驱动模块(以下简称驱动模块),用于驱动单个大功率IGBT或MOS。可以驱动1700V一下的大部分IGBT。单电源供电,具有过流短路保护,先进的保护输出波形,在保护阶段,加入恒压缓冲关断时间。
二、极限特性:
参数 | 测试条件 | 数值 | 单位 | |
输入信号电压 | VSIG | 4.5 | V | |
驱动电源电压 | VDD | 26 | V | |
瞬态输出峰值电流 | Io on | TON=1uS,D=0.01 | +30 | A |
Io off | -30 | |||
输出功率 | Po | 4.5 | W | |
工作频率 | F | 80 | KHz | |
绝缘耐压 | Viso | AC 50Hz 1min | 3500 | V |
三、电气参数:
参数 | 测试条件 | 最小值 | 典型值 | 最大值 | 单位 | |
输入参数: | ||||||
电源电压(VDD) | 23.0 | 24.0 | 25.5 | V | ||
电源电流(IDD) | 20.0 | 210 | mA | |||
输入信号(VSIG) | 2.5 | 4.5 | V | |||
信号输入电流(ISIG) | 100KHz,Vin=H | 9 | 10 | 11 | mA | |
信号频率范围(fSIG) | 0 | 80 | KHz | |||
占空比 | 0 | 100 | % | |||
输出特性 | ||||||
输出电压(VO) | Vin =15.0V | VO+ | 14 | 14.5 | 15 | V |
VO- | -7 | -8.5 | -9 | V | ||
输出电流(IO) | Ton=1μS D=0.01 | IO+ | 30.0 | A | ||
IO- | -30.0 | A | ||||
延迟时间 | IOH=10mA | tDT on | 0.7 | uS | ||
tDT off | 1.2 | uS | ||||
栅极电阻(Rg) | 外设置 | 0.5 | Ω | |||
保护特性 | ||||||
保护阈值(VOCP) | 可外设置 典型值为缺省值 | 6.0 | V | |||
保护盲区(Tb) | 可外设置 最小值为缺省值 | 3.5 | μS | |||
保护延时(Td) | 可外设置 最小值为缺省值 | 3.0 | μS | |||
软关断时间(Ts) | 可外设置 最小值为缺省值 | 5.6 | μS | |||
故障重启时间(TRST) | 可外设置 最小值为缺省值 | 2.3 | mS | |||
故障信号延时(TALM) | 1.0 | μS | ||||
故障输出端电流(IALM) | 吸收电流 | 10 | mA | |||
其他 | ||||||
绝缘耐压 | AC/50HZ/1min | 3500 | Vrms | |||
环境温度 | -40 | 85 | ℃ | |||
储存温度 | -50 | 125 | ℃ | |||
四、原理框图:

五、引脚定义及功能说明:
序号 | 表示符号 | 说明 |
1 | VSIG+ | 驱动信号输入正电源输入正 |
2 | VSIG- | 驱动信号输入正电源输入正 |
3 | 空脚 | |
4 | 空脚 | |
5 | Cb | 保护盲区时间调整端。 |
6 | ROCP | 过流保护阈值调整端。 |
7 | VOCP | 过流电压检测端。 |
8 | Cd | 保护延时时间调整端。 |
9 | 空脚 | |
10 | Cs | 保护软关断时间调整端。 |
11 | ALM | 故障保护报警输出端;低电平有效。 |
12 | COM | 驱动电源公共端。 |
13 | CRES | 重启时间调整端。 |
14 | VDD | 驱动电源正端。 |
15 | E | 驱动电源公共端,接IGBT E极。 |
16 | -VEE | 驱动电源负端。 |
17 | VO+ | 驱动输出正。 |
18 | VO+ | 驱动输出正。 |
19 | VO- | 驱动输出负。 |
20 | VO- | 驱动输出负。 |
六、调节说明:

A:Tb 延时检测时间(死区时间)
B:Td 保护延时时间
C:Ts 软关断时间
当7脚检测到IGBT C极电压超过保护阈值电压后,保护电路封锁输入信号,如果经过A段(Tb)时间后电压扔没有低于阈值,模块认为输出可能短路,进入B阶段。如果这时候7脚电压降至阈值一下,电路正常工作。B段时间为保护延时段,为了电路更可靠的工作,在保护电路中加入B段(Td), 如果经过B段(Td)时间后7脚电压扔没有低于阈值,模块认为输出短路,这是进入C段(Ts),输出输入均锁定,C段后模块进入定时启动阶段,经过TRST时间后模块放开输入输出锁定,若过流故障解除,模块正常工作;若故障未能解除,重复ABC阶段。
(1) 盲区时间调整(Tb)
该时间可以通过5脚和12脚外接电容调节,具体调节可参照下表:
Cb(pF) | 缺省 | 47 | 100 | 220 |
Tb(uS) | 3.0 | 5.4 | 8.2 | 14.6 |
(2) 延时时间调整(Td)
该时间可以通过8脚和12脚外接电容调节,具体调节可参照下表:
Cd(pF) | 缺省 | 47 | 100 | 220 |
Td(uS) | 2.6 | 4.0 | 5.8 | 14.6 |
(3) 软关断时间调整
该时间可以通过10脚和12脚外接电容调节,具体调节可参照下表:
Cs(nF) | 缺省 | 2.2 | 4.7 | 10 | |
Ts(uS) | 5.6 | 8.4 | 11.6 | 16 |
(4) 过流保护阈值调整
具体调节关系如下表:
6脚和14脚之间接电阻可以降低VOCP | |||||
Rp(KΩ) | 缺省 | 200 | 100 | 47 | 20 |
VOCP | 5.9 | 5.2 | 4.8 | 3.8 | 2.4 |
6脚和12脚之间接电阻可以提高VOCP | |||||
Rp(KΩ) | 缺省 | 200 | 100 | 47 | 20 |
VOCP | 5.9 | 6.4 | 7.0 | 8.0 | 9.6 |
(5) 重启时间调整
该时间可以通过13脚和12脚外接电容调节,具体调节可参照下表
Crst(nF) | 缺省 | 2.2 | 4.7 | 10 |
Trst(mS) | 2.2 | 3.4 | 4.5 | 6.6 |
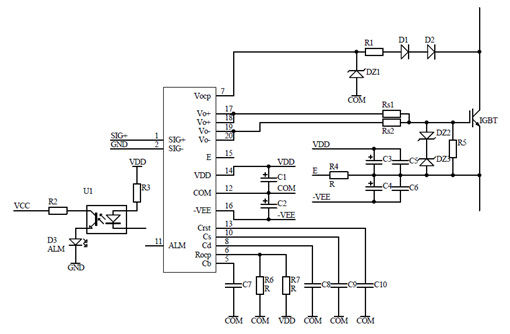
七、测试电路:

推荐参数:
Vsig=3.0V
C1、C2 、C3、C4:47μF/35V,选用低ESR电解电容;
R5:4.7-10KΩ 1/4W;
R6、R7:外部阈值调节电阻,可选用1/4W电阻,具体数值参照6)节说明;
Rs1、Rs2:驱动栅极限流电阻,建议在0.5Ω-10.0Ω之间选择;
R4: 330Ω 1/4W
R1: 220Ω 1/4W
D1、D2:UF4007,当主路电压高于600V时,建议用两个串联使用;
DZ1:15-30V 1/2W稳压管;
DZ2、DZ3:18V 1.0W稳压管。
八、外形尺寸:
